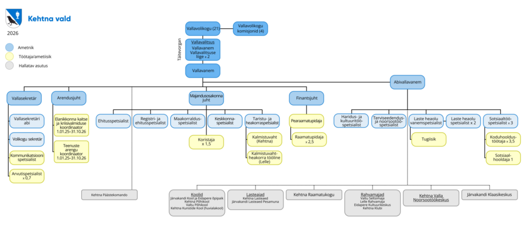
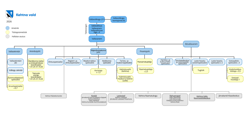
Struktuur

Pildile klõpsates avaneb Kehtna valla 2026. aasta struktuuritabel PDF-failina.